分享成功

重庆疾控最新提示:全市处于流感流行高峰期,梁平等区县流感风险等级极高

12月2日,重庆市疾控中心联合市气象服务中心发布2025年第49周(12月1日-7日)“流感风险等级与防控建议”,数据显示,当前全市流感处于流行高峰期,感染风险较前一周有所增高,低温天气将加大传播风险,建议积极接种流感疫苗,个人防护切勿松懈。

数据显示,12月1日-7日,中心城区(两江新区、渝中区、大渡口区、沙坪坝区、九龙坡区、南岸区、北碚区、巴南区、高新区)、渝东南(黔江区、武隆区、石柱县、秀山县、酉阳县、彭水县)流感风险等级高。
渝东北(万州区、开州区、梁平区、城口县、丰都县、巫溪县、忠县、云阳县、奉节县、巫山县)流感风险等级极高。
主城都市区(涪陵区、长寿区、江津区、合川区、永川区、南川区、綦江区、大足区、璧山区、铜梁区、潼南区、荣昌区、垫江县、万盛经开区)流感风险等级较高。

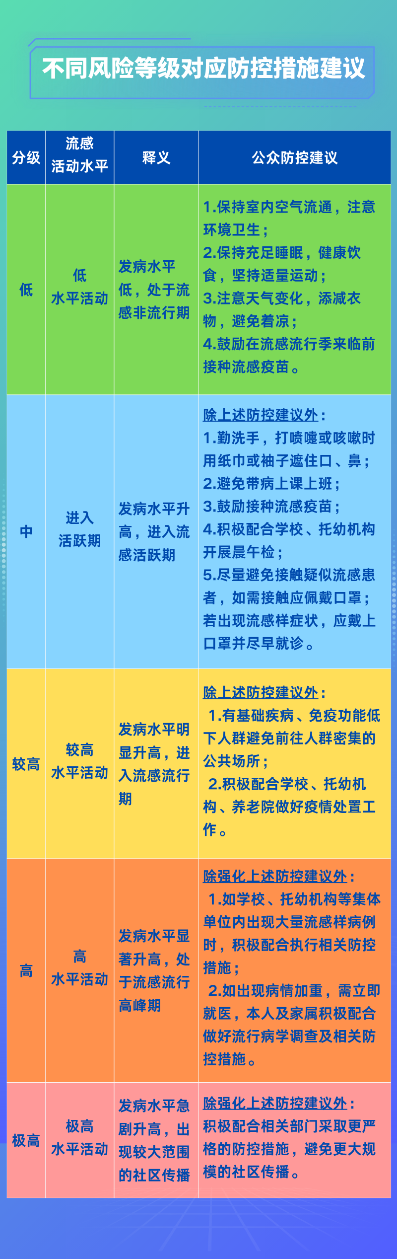
据了解,较高风险等级是指流感发病水平明显升高,进入流感流行期。专家提醒,有基础疾病、免疫功能低下人群应避免前往人群密集的公共场所,积极配合学校、托幼机构、养老院做好疫情处置工作。
高风险等级,则意味着流感发病水平显著升高,进入流感流行高峰期。专家建议,除强化上述防控建议外,如学校、托幼机构等集体单位内出现大量流感样病例时,积极配合执行相关防控措施;如出现病情加重,需立即就医,本人及家属积极配合做好流行病学调查及相关防控措施。
极高风险等级指发病水平急剧升高,出现较大范围的社区传播。专家提醒,除强化上述防控建议外,应积极配合相关部门采取更严格的防控措施,避免更大规模的社区传播。

为帮助大家更好地预防和应对流感,重庆市气象服务中心联合重庆市疾病预防控制中心特别推出“流感防控攻略”,带你科学认识流感,为你和家人的健康筑起一道坚实的防护屏障。
↓↓↓

据新重庆-重庆日报、重庆市气象服务中心、重庆市疾病预防控制中心

本帖最后由 万事通梅林 于 2025-12-3 10:28 编辑

本文来自网友发表,不代表本网站观点和立场,如存在侵权问题,请与我们联系处理!
支持楼主

2人支持

阅读原文 阅读 1259 回复 5
举报
全部评论
  • 默认
  • 最新
  • 楼主
  • 畅渝行 LV18 太上皇
    2楼
    接种流感疫苗会不会与接种新冠疫苗一样的效果?
    12-3 11:10 · 重庆
    2 回复
  • 口红不粘牙 LV14 妃子
    3楼
    预防为主,防治结合。
    12-3 15:14 · 山东
    回复
  • 小叶子1 LV14 路人
    4楼

    畅渝行 发表于 2025-12-3 11:10 接种流感疫苗会不会与接种新冠疫苗一样的效果?

    不知道呢!
    12-3 17:58 · 重庆
    回复
  • 月忧草 LV15 路人
    5楼

    畅渝行 发表于 2025-12-3 11:10 接种流感疫苗会不会与接种新冠疫苗一样的效果?

    但愿不是
    12-3 18:30 · 重庆
    回复
  • 长念 LV13 贵嫔
    6楼
    流感是不是新冠换个名字。
    12-5 06:55 · 天津
    回复
你的热评
游客
发表评论
最热梁平圈
  • 天天签到,领取专属福利

    曹荣

    2
  • 天天签到,领取专属福利

    曹荣

    2
  • 天天签到,领取专属福利

    欢乐谷

    1
  • 天天签到,领取专属福利#精艺维修##电工,精艺维修#

    精程水电服务部

    0
  • 天天签到,领取专属福利

    文鑫

    0
  • 天天签到,领取专属福利

    想想看

    0
热点推荐

安装应用

免费下载梁平万事通
这是app专享内容啦!
你可以下载app,更多精彩任你挑!
绑定手机才能继续哦!
绑定手机账号更安全哦!
绑定手机才能继续哦!
绑定手机账号更安全哦!